Política de Calidad

CAVITI S.L.

La gerencia de Caviti S.L, consciente de su importancia en el momento actual y también pensando en el futuro, ha impulsado una exigente política de calidad con los siguientes fines:

Cumplimiento de los requisitos establecidos por los diferentes reglamentos técnicos y la normativa aplicable.

Mejora permanente de la competitividad que permita proporcionar a nuestro cliente productos de máxima calidad, en las mejores
condiciones y a precio de mercado.

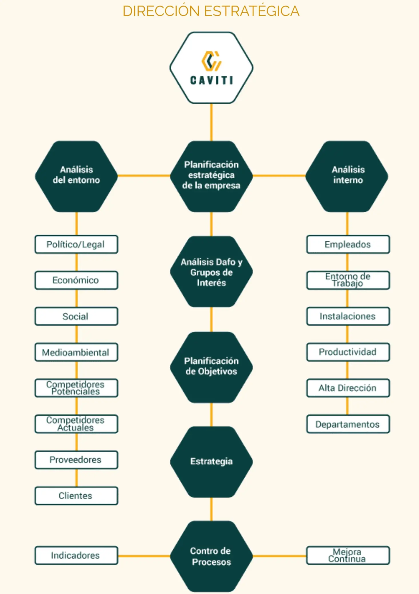
Conocimiento continuo de las necesidades y exigencias del mercado para fabricar productos que satisfagan las expectativas de nuestro cliente y le proporcione entera satisfacción para el aprovechamiento de oportunidades, al conocer el entorno de la empresa y el uso de las herramientas de control de nuestros
procesos para minimizar riesgos.

Seguir contando con unas instalaciones de fabricación, con maquinaria actual y en continua evolución, y con un equipo humano altamente cualificado, que pese a contar con años de dedicación al estudio, desarrollo y fabricación de nuestros productos, también se encuentra inmerso en un aprendizaje constante y atento a la continua evolución del sector.

Todo ello, junto con el Sistema de Gestión de la Calidad elaborado e implantado en la empresa, nos permite actuar de forma ágil, coordinada y sistemática para alcanzar los fines establecidos, tomar las acciones y medidas oportunas para corregir cualquier desviación respecto de los objetivos, con una visión global de todas las partes interesadas que interaccionan en nuestros procesos productivos.

Todo ello, revisado periódicamente para así mantener nuestra política de calidad a las circunstancias del momento.

Siendo el Manual de Calidad, el documento que desarrolla la política de calidad de la empresa y el Sistema de Calidad, el elemento integrador de las actividades y medios necesarios para la consecución de la misma, todos y cada uno de los miembros de Caviti son responsables de realizar su trabajo de acuerdo a las directrices establecidas en el manual, así como en los documentos e Instrucciones que lo desarrollan.

Únicamente el esfuerzo coordinado de todos y cada uno de los miembros de la empresa, nos permitirá alcanzar los objetivos trazados. 

INSTALACIÓN SOLAR FOTOVOLTAICA PARA AUTOCONSUMO

EXPEDIENTE PRAAST46431

CERTIFICACIÓNES    DATOS DE INSTALACIÓN PDF

C/Olmo, 9
Polígono industrial los huertecillos
28350 Ciempozuelos - Madrid

Teléfono: 91 893 09 31
Email: info@caviti.net

© 2009 - 2024 caviti.net  |  Todos los derechos reservados